HyundaiBook.ru
Ремонт Chevrolet Ремонт Honda Ремонт Toyota Ремонт Land Rover Ремонт VAZ Ремонт Renault Ремонт Nissan
Русский English
Български
Беларускі
Український
Српски
Hrvatski
Română
Polski
Slovenský
Magyar
СтатьиКартаКонтактыПоиск:  
 
 
 
 
 
 
 
 
 
 
  Accent   Elantra   Getz   Grandeur   Sonata   Santa Fe   Tucson   Прочие
Санта Фе 2 (2007-2012, бензин)
  • Главная
  • Санта Фе
  • CM (2007-2012)
  • Электрооборудование
  • Оборудование и приборы
  • Схема системы управления АКПП (2,7 л)

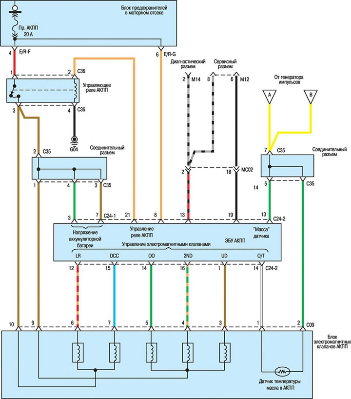
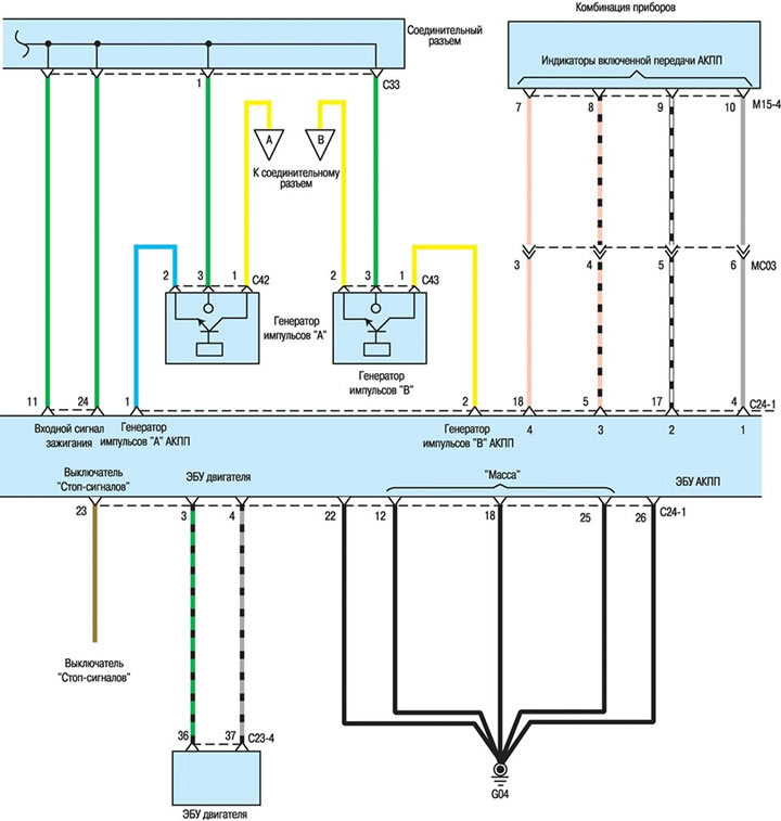
Схема системы управления АКПП (2,7 л) (Hyundai Santa Fe CM)

0

Схема системы управления АКПП (2,7 л)







Эта статья доступна на английском, болгарском, белорусском, украинском, сербском, хорватском, румынском, польском, словацком, венгерском
Данная статья была проверена: Константин Смирнов
Добавить в социальную сеть:

Предыдущие
Санта Фе 2: Оборудование и приборы
Следующие

Cхема системы управления АКПП (2,4 л)
Снятие, проверка и установка компонентов системы поддержания постоянной скорости
Катушка зажигания (двигатель 2.7L V6)
Прокладка свечных проводов высокого напряжения (двигатель 2.7L V6)
Снятие, проверка и установка замка зажигания
Катушка зажигания со встроенным силовым транзистором (двигатель 2.4L I4)
Рекомендуем другие статьи по теме мануалов Хендай:

Проверка элементов системы управления АКПП Хендай Акцент 3 (2005-2010)
Схема системы управления А/Т и замком зажигания Хендай Элантра 2 (1995-2000, бензин)
Схема системы управления двигателем объемом 1,1 литра Хендай Гетц (2002-2011)
Электросхема системы управления АКПП Хендай Соната 4 (2001-2012, бензин)
Таймер системы обогрева лобового стекла — принципиальная схема Хендай Туссан 1 (2005-2010)
Таблица 2.15. Технические характеристики системы управления Хендай Матрикс (2001-2010, бензин)
Ссылка в разных форматах на эту статью
TextHTMLBB Code

Комментарии посетителей
Комментариев пока нет


Сколько будет 32 + 13 ?

       



Санта Фе 2 (2007-2012, бензин) 
  • Руководство по эксплуатации
  • Приборы управления
  • Отопление и вентиляция
  • Управление сиденьями
  • Вождение автомобиля
  • Техобслуживание и уход
  • Спецификации автомобиля
  • Двигатель 2.0 и 2.4 литра
  • Спецификации двигателей
  • Техобслуживание двигателя
  • Ремонт двигателя
  • Система охлаждения
  • Система впуска и выпуска
  • Топливная система
  • Двигатель 2.7 литра
  • Техобслуживание двигателя
  • Ремонт двигателя
  • Система охлаждения
  • Система впуска и выпуска
  • Трансмиссия
  • Спецификации трансмиссии
  • Механическая коробка
  • Автоматическая коробка
  • Приводные валы
  • Шасси
  • Подвеска и колеса
  • Рулевое управление
  • Тормозная система
  • Кузов
  • Экстерьер (внешние элементы)
  • Электрооборудование
  • Оборудование и приборы
  • Силовые устройства
  • Спецификации
Автомобильный анекдот
хочу ещё
HyundaiBook.ru © 2018-2025 · Мобильная версия · Карта сайта: EN BG BY UA RS HR RO PL SK HU · Администрация · Поиск по сайту · Владельцам Хендай Акцент 1 · Акцент 2 · Акцент 3 · Элантра 1 · Элантра 2 · Элантра 3 · Гетц · Соната 3 · Соната 4 · Санта Фе 2 · Туссан 1 · Туссан 2 · Матрикс · Автоновости о Hyundai · Устройство автомобилей · Газовое оборудование · Диагностика авто на СТО · Двигатели D4AF, D4AK, D4AE